第五届全国大学生生命科学创新创业大赛由教育部高等学校生物技术、生物工程类专业教学指导委员会,教育部高等学校食品科学与工程类专业教学指导委员会,高等学校国家级实验教学示范中心联席会,《高校生物学教学研究》编辑部主办;由贵州师范大学、贵州省生物化学与分子生物学会联合承办;由全国大学生生命科学创新创业大赛组织委员会组织实施。本届大赛旨在推进高校大学生创新创业教育发展,着力培养大学生的创新意识、团队精神和实践能力,是全国最高水平的生命科学领域竞赛之一。
本届大赛于2019年9月启动,历时近一年,覆盖全国302所高校、3687支队伍、14000余名学生。2020年8月23日,第五届全国大学生生命科学创新创业大赛公开决赛“云”答辩在上海交通大学、复旦大学、吉林大学、南京农业大学、贵州师范大学、兰州大学等全国6个赛区同时举行。
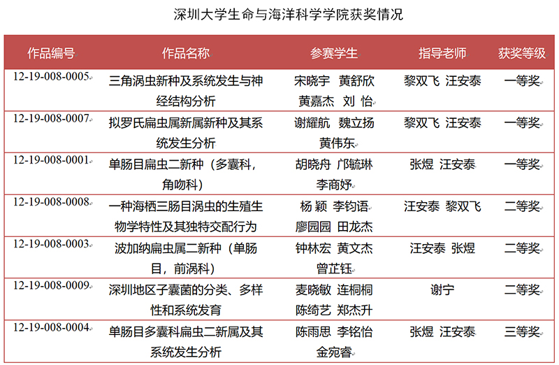
深圳大学生命与海洋科学学院师生在本次竞赛中表现出色,获全国创新类一等奖3项,全国创新类二等奖3项,全国创新类三等奖1项(具体见下表)。特向获奖的学生和老师表示祝贺!


